El electrocardiógrafo es un instrumento médico electrónico que capta y amplía los impulsos eléctricos del corazón. Para ello se conectan electrodos en las extremidades superiores e inferiores y en seis posiciones precordiales. Como resultado se obtiene el electrocardiograma (ECG).
Comprar un electrocardiógrafo
Cómo funciona un electrocardiógrafo
El funcionamiento de un electrocardiógrafo es posible gracias unos electrodos que se colocan sobre el cuerpo del paciente.
Cuatro de ellos se colocan en cada una las extremidades, y seis electrodos más se colocan en la región torácica.
El conjunto de electrodos registra la actividad eléctrica cardíaca y la amplifica, para enviarla posteriormente a un oscilógrafo, que registra esta actividad en un papel para ECG.
En el siguiente vídeo se explica con un ejemplo real el funcionamiento del electrocardiógrafo sobre un paciente:
Historia del electrocardiograma
La electricidad con el cuerpo humano se lleva investigando desde el siglo XVII utilizando animales y humanos, pero no fue hasta el año 1901 que Willem Einthoven inventó el electrocardiógrafo, específicamente un galvanómetro de cuerda.
Este aparato pesaba más de 250Kg y sus dimensiones eran muy grandes, y Einthoven necesitaba la ayuda de cuatro personas para poder trasladarlo de un sitio a otro.
Por esa razón, se ingenió un sistema para conectarlo desde el laboratorio donde estaba, en la ciudad de Leyden, hasta el hospital de la ciudad mediante cables subterráneos, aprovechando la red telefónica que había instalada. La distancia total era de un kilómetro y medio.
Los pacientes eran examinados en el hospital y el registro se podía ver en el laboratorio.
Gracias a esto, Einthoven pudo obtener los primeros electrocardiogramas y realizar experimentos, que posteriormente escribió en un artículo “Le telecardiogramme” en el año 1906. Fueron las bases de la electrocardiografía e introdujo la nomenclatura de P, QRS, S y T.
En el año 1911, la compañía londinense Cambridge Scientific Instruments fabricó el galvanómetro de Einthoven por primera vez.
Gracias a todos estos logros, Einthoven recibió un premio nobel en el año 1924 por su gran invento, el electrocardiógrafo.
El primer electrocardiógrafo portátil fue creado en 1928 por la compañía Frank Sanborn. Su peso era de unos 25Kg y utilizaba una batería de 6V.
Con los años, el diseño se ha ido perfeccionando hasta obtener los pequeños y ligeros aparatos que tenemos hoy en día.
Interpretación de un electrocardiograma
El registro de la actividad eléctrica del corazón es reflejado en un papel mediante un trazo con ondas positivas y negativas que va dibujando el electrocardiógrafo a medida que recibe información de los electrodos.
El electrocardiograma sirve para conocer los siguientes detalles:
- Si el corazón tiene algún tipo de daño.
- La velocidad de palpitación y si existe alguna anomalía en ella.
- Los efectos que están teniendo los fármacos y dispositivos destinar la controlar el corazón.
- La posición y el tamaño de las cámaras del corazón.
Tipos de electrocardiógrafos
Existen diferentes tipos de electrocardiógrafos que se utilizan dependiendo del resultado que se quiera obtener.
Electrocardiógrafo monocanal
Los electrocardiógrafos monocanal captan e imprimen los impulsos eléctricos del corazón de doce derivaciones por registro, que son registradas en la secuencia seleccionada y pueden ser determinadas de manera automática.
Electrocardiógrafo multicanal
Estos electrocardiógrafos pueden ser de 3, 6 o 12 canales, y permiten registrar 3, 6 o 12 derivaciones simultáneamente.
Estos ofrecen numerosas ventajas frente a los de un solo canal, ya que permiten comparar los registros de las múltiples derivaciones durante el mismo latido cardíaco, facilitando mucho la interpretación y mejorando en consecuencia la precisión del diagnóstico.
Multicanal con impresión
Su funcionamiento es igual que el anterior, pero este usa un ordenador con patrones que es capaz de reconocer y diferencias las señales de ECG normales de las que no lo son. Se identifica la señal completa y determina sus medidas más importantes, utilizando como base de análisis la frecuencia cardíaca, la amplitud de la señal, el tamaño de las ondas o los intervalos entre los componentes de las ondas.
Partes de un electrocardiógrafo
A continuación vamos a ver las partes de este instrumento para realizar electrocardiogramas.
- Circuito de protección, señal de calibración, preamplificador, circuito de aislamiento y amplificador manejador: estas cinco partes corresponden a un amplificador de biopotenciales.
- Circuito de pierna derecha: crea una tierra activa aislada de la tierra eléctrica del circuito en la pierna derecha del paciente con el objetivo de reducir los voltajes que recibe, y en consiguiente aumentar su seguridad. Esto se consigue reduciendo la impedancia del electrodo de tierra.
- Selector de derivaciones: se trata de un módulo que se coloca de manera fácil a un sistema de amplificación de biopotenciales. El módulo pondera la contribución de cada electrodo a través de resistencias, logrando la derivación de interés.
- Sistema de memoria: se trata de una memoria donde se almacena la señal antes de imprimirse junto con los datos que se introducen manualmente a través de un teclado digital. Se utiliza un convertidor analógico digital encargado de convertir la señal.
- Microcontrolador: este componente controla cada uno de los procedimientos que realiza el electrocardiógrafo. El profesional tiene varios modos de operación con procedimientos predeterminados. Un ejemplo sería poder registrar doce derivaciones con cuatro latidos en cada una o por segmentos de tiempo fijados.
- Registrador: es el encargado de imprimir la señal que captan los electrodos, es decir, el resultado del electrocardiograma. Para ello utiliza plumillas y papel térmico continuo o inyección de tinta.
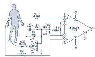
Circuito de un electrocardiógrafo
Para captar las señales de los impulsos eléctricos del corazón se diseñó el siguiente circuito:
Se captan las señales utilizando una derivación unipolar V6 con los electrodos situados en las dos extremidades superiores y en el pie izquierdo, que se envían hacia el microcontrolador.
Posteriormente se filtra la señal original para acondicionar correctamente la toma ECG y obtener un mejor análisis.
En primer lugar, el filtro que se aplica es de 80 Hz, que se encarga de eliminar cualquier interferencia magnética que pudiera haber en el ambiente.
Acto seguido se aplica un segundo filtro de 20 Hz, el cual envía toda la información importante hacia el electrocardiógrafo. De esta manera se eliminan señales por debajo de 5 Hz, como la que emiten los pulmones.
Por último, se aplica un filtro que está entre 55 y 65 Hz, que elimina frecuencias externas como la que genera la fuente de alimentación del aparato.
Precio de un electrocardiógrafo
En el mercado hay un gran rango de precios en cuanto a aparatos de electrocardiogramas.
Los modelos de monitores portátiles más básicos pueden tener un precio menor a los 100 euros y llegar hasta los 200 euros. A medida que avanzan las funcionalidades en el aparato va subiendo el precio, como es lógico.
Para un uso medianamente profesional, existen electrocardiógrafos cuyo precio oscila entre unos 500 y 1000 euros. A partir de ahí, se pueden encontrar precios de equipos profesionales de hasta 4000 euros, que son los utilizados en hospitales y otros centros médicos.
